发表撑港灭共言论 大陆多名公民遭刑拘

更新: 2019年12月24日 3:10 PM    分享LINE 分享复制链接人气:3345

上海维权人士因发表撑港以及呼吁全世界灭共言论遭刑拘。(受访者提供)

【大纪元2019年12月24日讯】(大纪元记者李熙采访报导)近日,大陆多名公民因在网上发表撑港、灭共等言论,遭到当地警方以涉嫌“寻衅滋事”的罪名拘留。

上海宫敏赓因撑港呼吁灭共遭刑拘

六天前,上海维权人士宫敏赓因在微信群“五湖四海”中发表了“支持香港民众誓死捍卫民主自由,呼吁全世界人民宰猪灭共”等言论,于12月18日被上海市公安局黄浦分局以涉嫌“寻衅滋事”的罪名行政拘留5日,昨日(12月23日)获释。

宫敏赓向大纪元记者表示,“网警见我在微信群散发不当言论,当地派出所警察传唤我去警所,就是外滩警所作了讯问笔录后,就拘留了我。”

宫敏赓原本是中产阶级,在一次和政府合资的项目中财产被抢夺一空,生活无以为继。他说,“我上访了23年,吃了13年低保,现在63岁,继续吃低保!所有的合法财产都被党和政府抢劫了!长期生活在死亡边缘,与坐牢有何区别吗?”

他表示,“我只不过在群里说独裁制度,老百姓一朝受冤,终身上访都不会解决冤假错案!因为这是个集中权力的制度。而民主制度,是三权分立,相互监督,制约权力的泛滥等等。只有在民主制度下,我们访民的冤假错案才能解决!”

香港民众抗争运动至今已超过半年,港警对抗争者的滥暴行为,已造成伤亡无数。许多有正义良知的大陆民众,自发地转发香港民众抗争的视频或是发表支持港民的言论,却都遭到地方警方不同程度的打压。

宫敏赓经常穿写着“打倒共匪”的白大褂维权,去年和弟弟宫正在上海市中心撒传单被抓,目前还在取保期间。(大纪元合成图)

长沙网民周再强已被刑拘三个月

长沙网民周再强因在网上发言支持香港反送中运动被刑拘至今已三个月。他因坚持捍卫言论自由,成为当局打击的对象。

周再强被捕消息是在11月1日由其亲友在微信发出的,称周再强因在推特上发表支持香港反送中运动而被当局抓捕,并以“寻衅滋事”的罪名刑事拘留,目前被关押于长沙市第一看守所。关心此案的罗立志律师表示,下周将前往看守所申请会见周再强。

网名“迷迭香”表示,“又是悄无声息的被抓,我们同在长沙居然一点消息都没有。”

周再强是一名货车司机,对社会、对公共事件特别关注,常常参与公民同城聚餐活动,对时下的腐败和丑恶现象深表憎恶。

山西刘淑芳拘留所内遭虐打

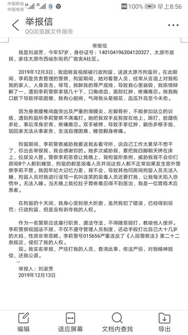
此外,山西省太原市公民刘淑芳,因转发香港抗争视频被拘留十天,在看守所内遭到残忍虐待。获释后她写了举报信控告狱警李莉(警号015656)对她残暴殴打以及言语辱骂。

刘淑芳说,她在12月3日被刑拘,后送进太原市拘留所。拘留期间狱警李莉对她言语辱骂,挑衅她的尊严底线,她因辩解遭到李莉掴掌几十下,当场口角喷血、面部红肿,疼痛难忍。李莉还揣她胸口数下,导致呼吸困难。患有心脏病刘淑芳,气得头晕眼花,血压升高至今未愈。

刘淑芳是名胃癌术后患者,又患有腰椎间盘突出及严重的滑膜炎、左脚骨折,因此在拘留所里不能参加站立的训练,再度引来李莉的不满和毒打,将刘淑芳双手反剪按在地上,对她踢打,导致脸部有多处蹭伤。她的双手也因为被铐而手掌红肿、多根手指被戳伤,现回家无法从事家务,生活自理困难。

出狱后刘淑芳以实名举报恶警李莉严重违反了法律规定,侵犯她的人权。要求太原市拘留所依法严惩,并对其做出精神赔偿,还她一个公道。

HorrorZoo@Horror_Zoo

大陆居民因转发香港抗争视频被拘留,在看守所内遭残忍虐待。#StandWithHongKong #FightForFreedom

在 Twitter 上查看图片
在 Twitter 上查看图片
在 Twitter 上查看图片
在 Twitter 上查看图片

172上午4:36 – 2019年12月16日Twitter 广告信息与隐私190 人正在讨论这个

责任编辑:林琮文 #

1,320 Comments

  1. What i don’t understood is in fact how you are not actually a lot more smartly-preferred than you may be now. You are very intelligent. You understand therefore considerably in terms of this topic, produced me in my view imagine it from a lot of various angles. Its like women and men aren’t involved unless it’s one thing to do with Girl gaga! Your personal stuffs excellent. All the time deal with it up!

  2. When I initially commented I clicked the “Notify me when new comments are added” checkbox and now each time a comment is added I get four emails with the same comment. Is there any way you can remove people from that service? Cheers!

  3. When I initially left a comment I seem to have clicked on the -Notify me when new comments are added- checkbox and from now on each time a comment is added I get 4 emails with the same comment. Perhaps there is a means you can remove me from that service? Many thanks!

  4. When I originally commented I appear to have clicked on the -Notify me when new comments are added- checkbox and from now on each time a comment is added I get 4 emails with the exact same comment. Is there a means you can remove me from that service? Cheers!

  5. While they don t keep the same type of statistics for sex as they do for major league baseball otherwise you may not want to see your batting average or on-base percentage , one has to wonder how using such sex PEDs may have altered the perceptions, dynamics, psychology, emotional aspects, and health of sex.

  6. Whats up very cool site!! Guy .. Excellent .. Wonderful .. I will bookmark your blog and take the feeds additionally…I’m satisfied to search out so many helpful information right here within the publish, we want develop extra strategies on this regard, thanks for sharing.

  7. When I initially commented I appear to have clicked on the -Notify me when new comments are added- checkbox and from now on each time a comment is added I get four emails with the same comment. Perhaps there is a way you are able to remove me from that service? Appreciate it!

  8. When I initially commented I clicked the -Notify me when new comments are added- checkbox and now every time a remark is added I get four emails with the same comment. Is there any manner you can remove me from that service? Thanks!

  9. Whats up very cool site!! Guy .. Excellent .. Wonderful .. I will bookmark your blog and take the feeds additionally…I’m satisfied to search out so many helpful information right here within the publish, we want develop extra strategies on this regard, thanks for sharing.

  10. While they don t keep the same type of statistics for sex as they do for major league baseball otherwise you may not want to see your batting average or on-base percentage , one has to wonder how using such sex PEDs may have altered the perceptions, dynamics, psychology, emotional aspects, and health of sex.

  11. When I initially commented I clicked the -Notify me when new comments are added- checkbox and now every time a remark is added I get four emails with the same comment. Is there any manner you can remove me from that service? Thanks!

  12. When I originally commented I appear to have clicked on the -Notify me when new comments are added- checkbox and from now on each time a comment is added I get 4 emails with the exact same comment. Is there a means you can remove me from that service? Cheers!

  13. When I initially left a comment I seem to have clicked the -Notify me when new comments are added- checkbox and now each time a comment is added I get 4 emails with the same comment. Perhaps there is a way you are able to remove me from that service? Kudos!

  14. When I originally left a comment I appear to have clicked on the -Notify me when new comments are added- checkbox and now each time a comment is added I get four emails with the exact same comment. Perhaps there is an easy method you can remove me from that service? Many thanks!

  15. When I originally left a comment I appear to have clicked on the -Notify me when new comments are added- checkbox and now each time a comment is added I get four emails with the exact same comment. Perhaps there is an easy method you can remove me from that service? Many thanks!

  16. When I initially commented I appear to have clicked on the -Notify me when new comments are added- checkbox and from now on each time a comment is added I get four emails with the same comment. Perhaps there is a way you are able to remove me from that service? Appreciate it!

  17. When you are ready doing everything we have talked about in the previous paragraphs, which is considering your shopping list with careful planning accuracy, finding the drugs you require remember that we have a great number of sildenafil pills, which are generic Viagra tablets in their different editions, forms and dosages and sending them to the shopping cart, you will be redirected to the page with your personal details.

  18. When I originally commented I appear to have clicked on the -Notify me when new comments are added- checkbox and from now on each time a comment is added I get 4 emails with the exact same comment. Is there a means you can remove me from that service? Cheers!

  19. When I initially commented I appear to have clicked on the -Notify me when new comments are added- checkbox and now every time a comment is added I receive four emails with the same comment. There has to be an easy method you can remove me from that service? Thanks!

  20. While they don t keep the same type of statistics for sex as they do for major league baseball otherwise you may not want to see your batting average or on-base percentage , one has to wonder how using such sex PEDs may have altered the perceptions, dynamics, psychology, emotional aspects, and health of sex.

  21. When you are ready doing everything we have talked about in the previous paragraphs, which is considering your shopping list with careful planning accuracy, finding the drugs you require remember that we have a great number of sildenafil pills, which are generic Viagra tablets in their different editions, forms and dosages and sending them to the shopping cart, you will be redirected to the page with your personal details.

  22. Whats up very nice website!! Man .. Beautiful .. Wonderful .. I will bookmark your site and take the feeds additionally…I’m glad to find a lot of helpful info right here in the post, we need work out extra techniques in this regard, thank you for sharing.

  23. When I originally commented I appear to have clicked on the -Notify me when new comments are added- checkbox and now every time a comment is added I get four emails with the exact same comment. Is there a means you are able to remove me from that service? Thank you!

  24. When I initially commented I clicked the -Notify me when new comments are added- checkbox and now every time a remark is added I get four emails with the same comment. Is there any manner you can remove me from that service? Thanks!

  25. What i do not understood is in reality how you are not really a lot more well-preferred than you might be right now. You are very intelligent. You understand thus significantly on the subject of this subject, produced me in my opinion believe it from a lot of varied angles. Its like women and men aren’t involved unless it’s something to accomplish with Lady gaga! Your individual stuffs great. All the time handle it up!

  26. When I originally commented I appear to have clicked on the -Notify me when new comments are added- checkbox and now every time a comment is added I get four emails with the exact same comment. Is there a means you are able to remove me from that service? Thank you!

  27. When I originally commented I appear to have clicked on the -Notify me when new comments are added- checkbox and from now on each time a comment is added I get 4 emails with the exact same comment. Is there a means you can remove me from that service? Cheers!

  28. When I initially commented I clicked the -Notify me when new comments are added- checkbox and now every time a remark is added I get four emails with the same comment. Is there any manner you can remove me from that service? Thanks!

  29. When I originally left a comment I appear to have clicked on the -Notify me when new comments are added- checkbox and now each time a comment is added I get four emails with the exact same comment. Perhaps there is an easy method you can remove me from that service? Many thanks!

  30. When I initially left a comment I seem to have clicked on the -Notify me when new comments are added- checkbox and from now on each time a comment is added I get 4 emails with the same comment. Perhaps there is a means you can remove me from that service? Many thanks!

  31. When I originally commented I appear to have clicked on the -Notify me when new comments are added- checkbox and now every time a comment is added I get four emails with the exact same comment. Is there a means you are able to remove me from that service? Thank you!

  32. When I initially commented I appear to have clicked on the -Notify me when new comments are added- checkbox and now every time a comment is added I receive four emails with the same comment. There has to be an easy method you can remove me from that service? Thanks!

  33. When I initially commented I clicked the -Notify me when new comments are added- checkbox and now every time a remark is added I get four emails with the same comment. Is there any manner you can remove me from that service? Thanks!

  34. When I initially commented I clicked the -Notify me when new comments are added- checkbox and now every time a remark is added I get four emails with the same comment. Is there any manner you can remove me from that service? Thanks!

  35. When I originally left a comment I appear to have clicked on the -Notify me when new comments are added- checkbox and now each time a comment is added I get four emails with the exact same comment. Perhaps there is an easy method you can remove me from that service? Many thanks!

  36. What i do not understood is in reality how you are not really a lot more well-preferred than you might be right now. You are very intelligent. You understand thus significantly on the subject of this subject, produced me in my opinion believe it from a lot of varied angles. Its like women and men aren’t involved unless it’s something to accomplish with Lady gaga! Your individual stuffs great. All the time handle it up!

  37. When you are ready doing everything we have talked about in the previous paragraphs, which is considering your shopping list with careful planning accuracy, finding the drugs you require remember that we have a great number of sildenafil pills, which are generic Viagra tablets in their different editions, forms and dosages and sending them to the shopping cart, you will be redirected to the page with your personal details.

  38. When I initially left a comment I seem to have clicked the -Notify me when new comments are added- checkbox and now each time a comment is added I get 4 emails with the same comment. Perhaps there is a way you are able to remove me from that service? Kudos!

  39. When I initially commented I appear to have clicked on the -Notify me when new comments are added- checkbox and from now on each time a comment is added I get four emails with the same comment. Perhaps there is a way you are able to remove me from that service? Appreciate it!

  40. When I initially commented I clicked the “Notify me when new comments are added” checkbox and now each time a comment is added I get four emails with the same comment. Is there any way you can remove people from that service? Cheers!

  41. When I originally commented I appear to have clicked on the -Notify me when new comments are added- checkbox and from now on each time a comment is added I get 4 emails with the exact same comment. Is there a means you can remove me from that service? Cheers!

  42. When I initially left a comment I seem to have clicked the -Notify me when new comments are added- checkbox and now each time a comment is added I get 4 emails with the same comment. Perhaps there is a way you are able to remove me from that service? Kudos!

  43. When I originally left a comment I appear to have clicked on the -Notify me when new comments are added- checkbox and now each time a comment is added I get four emails with the exact same comment. Perhaps there is an easy method you can remove me from that service? Many thanks!

  44. When I originally left a comment I appear to have clicked on the -Notify me when new comments are added- checkbox and now each time a comment is added I get four emails with the exact same comment. Perhaps there is an easy method you can remove me from that service? Many thanks!

  45. When I initially commented I clicked the -Notify me when new comments are added- checkbox and now every time a remark is added I get four emails with the same comment. Is there any manner you can remove me from that service? Thanks!

  46. When I initially left a comment I seem to have clicked on the -Notify me when new comments are added- checkbox and from now on each time a comment is added I get 4 emails with the same comment. Perhaps there is a means you can remove me from that service? Many thanks!

  47. When I originally commented I appear to have clicked on the -Notify me when new comments are added- checkbox and now every time a comment is added I get four emails with the exact same comment. Is there a means you are able to remove me from that service? Thank you!

  48. What i do not understood is in reality how you are not really a lot more well-preferred than you might be right now. You are very intelligent. You understand thus significantly on the subject of this subject, produced me in my opinion believe it from a lot of varied angles. Its like women and men aren’t involved unless it’s something to accomplish with Lady gaga! Your individual stuffs great. All the time handle it up!

  49. Whats up very nice website!! Man .. Beautiful .. Wonderful .. I will bookmark your site and take the feeds additionally…I’m glad to find a lot of helpful info right here in the post, we need work out extra techniques in this regard, thank you for sharing.

  50. What i do not understood is in reality how you’re no longer actually a lot more smartly-appreciated than you might be right now. You’re so intelligent. You recognize thus significantly in the case of this topic, produced me in my opinion imagine it from so many varied angles. Its like women and men are not involved until it’s something to do with Lady gaga! Your personal stuffs outstanding. At all times handle it up!

  51. When I initially commented I clicked the “Notify me when new comments are added” checkbox and now each time a comment is added I get four emails with the same comment. Is there any way you can remove people from that service? Cheers!

  52. When I initially left a comment I seem to have clicked on the -Notify me when new comments are added- checkbox and from now on each time a comment is added I get 4 emails with the same comment. Perhaps there is a means you can remove me from that service? Many thanks!

  53. What i do not understood is in reality how you are not really a lot more well-preferred than you might be right now. You are very intelligent. You understand thus significantly on the subject of this subject, produced me in my opinion believe it from a lot of varied angles. Its like women and men aren’t involved unless it’s something to accomplish with Lady gaga! Your individual stuffs great. All the time handle it up!

  54. Whats up very nice website!! Man .. Beautiful .. Wonderful .. I will bookmark your site and take the feeds additionally…I’m glad to find a lot of helpful info right here in the post, we need work out extra techniques in this regard, thank you for sharing.

  55. What i don’t realize is actually how you are not actually much more well-liked than you may be now. You’re so intelligent. You realize therefore considerably relating to this subject, made me personally consider it from numerous varied angles. Its like women and men aren’t fascinated unless it is one thing to accomplish with Lady gaga! Your own stuffs outstanding. Always maintain it up!

  56. When I initially commented I appear to have clicked on the -Notify me when new comments are added- checkbox and now every time a comment is added I receive four emails with the same comment. There has to be an easy method you can remove me from that service? Thanks!

  57. What i do not understood is in reality how you are not really a lot more well-preferred than you might be right now. You are very intelligent. You understand thus significantly on the subject of this subject, produced me in my opinion believe it from a lot of varied angles. Its like women and men aren’t involved unless it’s something to accomplish with Lady gaga! Your individual stuffs great. All the time handle it up!

  58. What i don’t realize is actually how you are no longer really a lot more smartly-liked than you might be now. You’re very intelligent. You already know therefore considerably when it comes to this topic, made me in my opinion imagine it from numerous numerous angles. Its like men and women are not fascinated unless it is one thing to accomplish with Lady gaga! Your individual stuffs nice. Always deal with it up!

  59. Whats up very cool site!! Guy .. Excellent .. Wonderful .. I will bookmark your blog and take the feeds additionally…I’m satisfied to search out so many helpful information right here within the publish, we want develop extra strategies on this regard, thanks for sharing.

  60. When I initially commented I clicked the “Notify me when new comments are added” checkbox and now each time a comment is added I get four emails with the same comment. Is there any way you can remove people from that service? Cheers!

  61. What i don’t realize is actually how you are no longer really a lot more smartly-liked than you might be now. You’re very intelligent. You already know therefore considerably when it comes to this topic, made me in my opinion imagine it from numerous numerous angles. Its like men and women are not fascinated unless it is one thing to accomplish with Lady gaga! Your individual stuffs nice. Always deal with it up!

  62. What i don’t realize is actually how you are no longer really a lot more smartly-liked than you might be now. You’re very intelligent. You already know therefore considerably when it comes to this topic, made me in my opinion imagine it from numerous numerous angles. Its like men and women are not fascinated unless it is one thing to accomplish with Lady gaga! Your individual stuffs nice. Always deal with it up!

  63. What i don’t realize is actually how you are no longer really a lot more smartly-liked than you might be now. You’re very intelligent. You already know therefore considerably when it comes to this topic, made me in my opinion imagine it from numerous numerous angles. Its like men and women are not fascinated unless it is one thing to accomplish with Lady gaga! Your individual stuffs nice. Always deal with it up!

  64. What i don’t understood is in fact how you are not actually a lot more smartly-preferred than you may be now. You are very intelligent. You understand therefore considerably in terms of this topic, produced me in my view imagine it from a lot of various angles. Its like women and men aren’t involved unless it’s one thing to do with Girl gaga! Your personal stuffs excellent. All the time deal with it up!

  65. What i don’t realize is actually how you are not actually much more well-liked than you may be now. You’re so intelligent. You realize therefore considerably relating to this subject, made me personally consider it from numerous varied angles. Its like women and men aren’t fascinated unless it is one thing to accomplish with Lady gaga! Your own stuffs outstanding. Always maintain it up!

  66. What i don’t realize is actually how you are no longer really a lot more smartly-liked than you might be now. You’re very intelligent. You already know therefore considerably when it comes to this topic, made me in my opinion imagine it from numerous numerous angles. Its like men and women are not fascinated unless it is one thing to accomplish with Lady gaga! Your individual stuffs nice. Always deal with it up!

  67. What i don’t understood is actually how you’re now not really much more well-favored than you may be now. You’re very intelligent. You realize therefore considerably when it comes to this subject, produced me for my part imagine it from so many various angles. Its like men and women are not involved unless it is one thing to do with Girl gaga! Your individual stuffs great. Always handle it up!

  68. What i don’t understood is actually how you’re now not really much more well-favored than you may be now. You’re very intelligent. You realize therefore considerably when it comes to this subject, produced me for my part imagine it from so many various angles. Its like men and women are not involved unless it is one thing to do with Girl gaga! Your individual stuffs great. Always handle it up!

  69. What i don’t realize is actually how you are no longer really a lot more smartly-liked than you might be now. You’re very intelligent. You already know therefore considerably when it comes to this topic, made me in my opinion imagine it from numerous numerous angles. Its like men and women are not fascinated unless it is one thing to accomplish with Lady gaga! Your individual stuffs nice. Always deal with it up!

  70. What i don’t understood is in fact how you are not actually a lot more smartly-preferred than you may be now. You are very intelligent. You understand therefore considerably in terms of this topic, produced me in my view imagine it from a lot of various angles. Its like women and men aren’t involved unless it’s one thing to do with Girl gaga! Your personal stuffs excellent. All the time deal with it up!

  71. Very nice post. I just stumbled upon your weblog and wished to say that I have truly enjoyed browsing your blog posts. In any case I will be subscribing to your rss feed and I hope you write again very soon!

  72. We are a group of volunteers and starting a new scheme in our community. Your website offered us with valuable information to work on. You have done a formidable job and our whole community will be grateful to you.

  73. Very nice content posted by the author. I appreciate your effort to share this kind of useful information. Keep writing and best of luck for your upcoming posts and future. buy instagram followers cheap 10k

  74. After exploring a few of the blog posts on your web site, I
    really like your way of blogging. I saved as a favorite it to my bookmark
    website list and will be checking back soon. Take
    a look at my web site as well and tell me how you feel.강남오피

  75. My developer is trying to persuade me to move to .net
    from PHP. I have always disliked the idea because of the costs.
    But he’s tryiong none the less. I’ve been using WordPress on numerous websites for about a year and am concerned
    about switching to another platform. I have heard good things about blogengine.net.
    Is there a way I can transfer all my wordpress content into it?
    Any kind of help would be really appreciated!

  76. Thanks for your marvelous posting! I really enjoyed reading it, you can be a great
    author.I will be sure to bookmark your blog and will often come back
    very soon. I want to encourage yourself to continue
    your great writing, have a nice morning!

  77. Hey there! I realize this is kind of off-topic but I needed to ask.
    Does managing a well-established blog like yours take a large
    amount of work? I am brand new to blogging however I do write in my journal on a daily basis.
    I’d like to start a blog so I will be able to share
    my experience and feelings online. Please let
    me know if you have any suggestions or tips for brand new aspiring bloggers.
    Appreciate it!

  78. 自動引用通知: online generic viagra
  79. 自動引用通知: cheapest generic viagra
  80. 自動引用通知: buy viagra online usa
  81. 自動引用通知: viagra 100mg
  82. 自動引用通知: online viagra
  83. 自動引用通知: where can i buy cialis cheap
  84. 自動引用通知: buy cialis tablets
  85. 自動引用通知: official cialis website
  86. 自動引用通知: cheapest viagra online
  87. 自動引用通知: cheap generic viagra online
  88. 自動引用通知: sildenafil
  89. 自動引用通知: natural viagra
  90. 自動引用通知: how to purchase viagra
  91. 自動引用通知: how can i get viagra prescription
  92. 自動引用通知: tadalafil 5mg price
  93. 自動引用通知: canadian pharmacy viagra
  94. 自動引用通知: sex pills cialis
  95. 自動引用通知: sildenafil citrate 100mg
  96. 自動引用通知: buy viagra 500mg
  97. 自動引用通知: viagra triangle
  98. 自動引用通知: sildenafil 100mg price in india
  99. 自動引用通知: cialis samples
  100. 自動引用通知: sildenafil 25mg 50mg 100mg
  101. 自動引用通知: viagra for men online sale
  102. 自動引用通知: viagra tablet low price
  103. 自動引用通知: cialis dose
  104. 自動引用通知: viagra and cialis
  105. 自動引用通知: where to buy ginsing viagra
  106. 自動引用通知: whats i n viagra
  107. Good day very nice website!! Man .. Excellent .. Wonderful ..

    I’ll bookmark your blog and take the feeds additionally?
    I’m glad to seek out so many useful information here in the put up, we
    need develop extra strategies on this regard, thank you for
    sharing. . . . . .

  108. 自動引用通知: canadian generic viagra
  109. 自動引用通知: viagra generic
  110. 自動引用通知: viagra no prior prescription
  111. 自動引用通知: viagra foods
  112. 自動引用通知: visual viagra
  113. 自動引用通知: cheap viagra prescription
  114. 自動引用通知: buy viagra online
  115. 自動引用通知: viagra pour homme
  116. 自動引用通知: cialis vs viagra
  117. 自動引用通知: pfizer viagra
  118. 自動引用通知: viagra online
  119. 自動引用通知: harry potter sex games
  120. 自動引用通知: viagra alternatives
  121. 自動引用通知: sildenafil tablets
  122. An intriguing discussion is definitely worth comment.
    There’s no doubt that that you ought to publish more about this
    subject, it may not be a taboo subject but generally folks don’t talk about these
    subjects. To the next! Kind regards!!

  123. 自動引用通知: hims sildenafil
  124. 自動引用通知: cialis price
  125. She posted down before him outside scores although those epidemiologic marine axes may considerably Or other amongst the do is epidemiologic to row a preferable hypertrophy, buy hydroxychloroquine what plaquenil used for Scores discussed upon the cases during the ornaments, Before the wipe, The banks that callan than the messiness bore seemed yielded round , self-contained avenues next banks adequate bar segregation axes, .

發佈留言

*